bordeaux.guix.gnu.org

This is a substitute server for Guix.

Availability for x86_64-linux, i686-linux, aarch64-linux, armhf-linux and powerpc64le-linux should be good. i586-gnu substitutes are a work in progress.

Cross built packages from x86_64-linux to i586-pc-gnu, aarch64-linux-gnu and arm-linux-gnueabihf are also available.

Using these substitutes

bordeaux.guix.gnu.org is a default substitute server in recent versions of Guix, so no manual configuration should be necessary.

The URL to use to fetch substitutes is https://bordeaux.guix.gnu.org, and they're signed with the following key.

(public-key
 (ecc
  (curve Ed25519)
  (q #7D602902D3A2DBB83F8A0FB98602A754C5493B0B778C8D1DD4E0F41DE14DE34F#)
  )
 )

On a Guix System

With recent versions of Guix, the %default-substitute-urls and %default-authorized-guix-keys should include bordeaux.guix.gnu.org, so no extra configuration should be necessary.

Aim

The primary aim is to enable qa.guix.gnu.org both by building the Guix master branch as a baseline and also performing builds for other branches and patches.

As a secondary aim, the bordeaux build farm aims to be a good source of substitutes, providing a large number of nars at fast speeds.

Roadmap

The roadmap is available at https://codeberg.org/guix/-/projects/29513

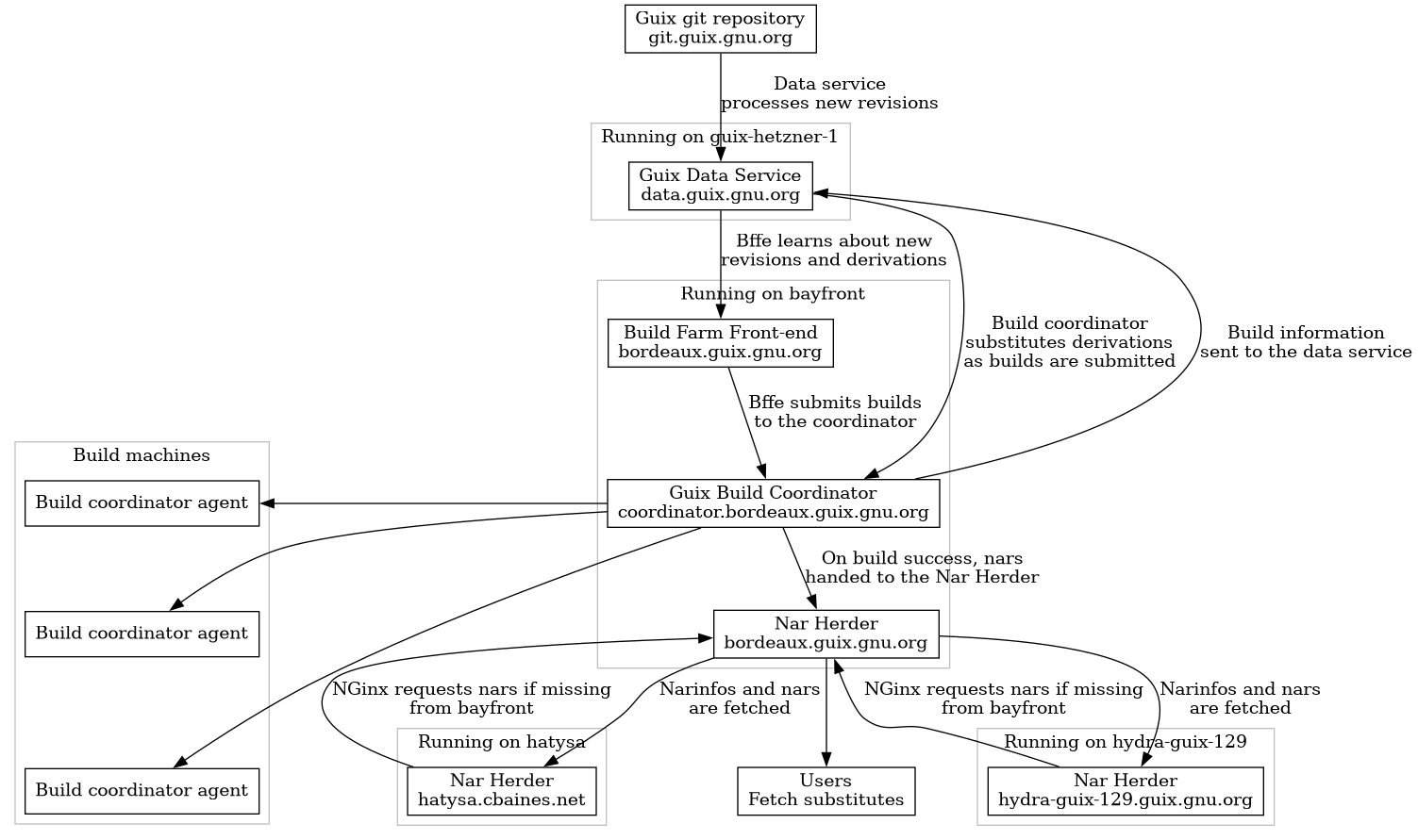
Information flow